| 9937 |
全國 |
2025/12/18 |
16:20:04 |
公告本公司功能性委員會委員異動 |
詳細資料 |
| 9937 |
全國 |
2025/12/18 |
16:19:06 |
公告本公司董事會推選董事長 |
詳細資料 |
| 9937 |
全國 |
2025/12/18 |
16:18:17 |
公告本公司法人董事改派代表人 |
詳細資料 |
| 9937 |
全國 |
2025/12/18 |
16:17:42 |
公告本公司114年第一次股東臨時會補選董事1席及獨立董事1席 |
詳細資料 |
| 9937 |
全國 |
2025/12/18 |
16:16:58 |
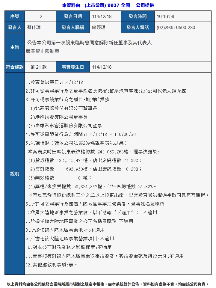
公告本公司第一次股東臨時會同意解除新任董事及其代表人競業禁止限制案 |
詳細資料 |
| 9937 |
全國 |
2025/12/18 |
16:16:07 |
公告本公司114年第一次股東臨時會重要決議事項 |
詳細資料 |
| 9937 |
全國 |
2025/12/16 |
17:22:26 |
公告本公司法人董事改派代表人 |
詳細資料 |
| 9937 |
全國 |
2025/11/14 |
16:28:33 |
本公司受邀參加元大證券舉辦之線上法人說明會 |
詳細資料 |
| 9937 |
全國 |
2025/11/05 |
17:31:56 |
公告本公司114年第3季合併財務報告業經董事會通過發布 |
詳細資料 |
| 9937 |
全國 |
2025/10/29 |
18:05:50 |
公告本公司董事會決議召開114年第一次股東臨時會 |
詳細資料 |
| 9937 |
全國 |
2025/10/28 |
17:43:30 |
公告本公司114年第3季合併財務報告董事會召開日期為 114年11月5日 |
詳細資料 |
| 9937 |
全國 |
2025/10/17 |
17:31:20 |
公告本公司獨立董事辭任功能性委員會職務 |
詳細資料 |
| 9937 |
全國 |
2025/10/17 |
17:30:30 |
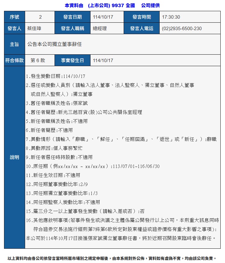
公告本公司獨立董事辭任 |
詳細資料 |
| 9937 |
全國 |
2025/10/15 |
20:53:41 |
公告本公司法人董事代表人辭任 |
詳細資料 |
| 9937 |
全國 |
2025/10/15 |
20:53:19 |
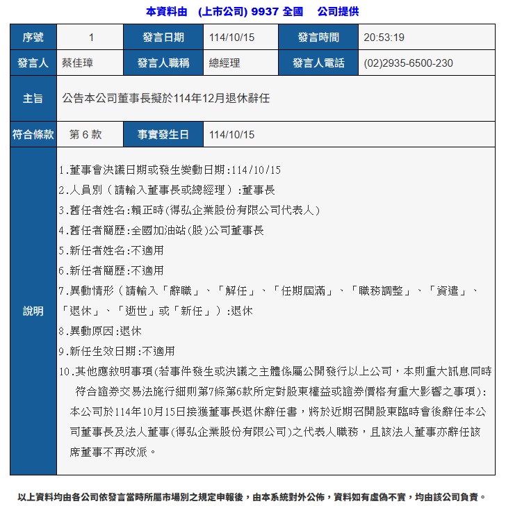
公告本公司董事長擬於114年12月退休辭任 |
詳細資料 |
| 9937 |
全國 |
2025/08/22 |
16:04:38 |
本公司受邀參加元大證券舉辦之線上法人說明會 |
詳細資料 |
| 9937 |
全國 |
2025/08/06 |
17:06:39 |
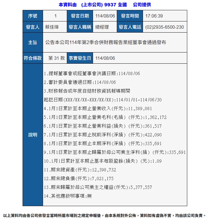
公告本公司114年第2季合併財務報告業經董事會通過發布 |
詳細資料 |
| 9937 |
全國 |
2025/07/29 |
17:34:54 |
公告本公司114年第2季合併財務報告董事會召開日期為114年8月6日 |
詳細資料 |
| 9937 |
全國 |
2025/07/09 |
17:46:19 |
公告本公司董事會決議現金股利除息基準日 |
詳細資料 |
| 9937 |
全國 |
2025/06/19 |
15:24:36 |
公告本公司114年股東常會重要決議事項 |
詳細資料 |
| 9937 |
全國 |
2025/05/07 |
17:02:30 |
公告本公司114年第1季合併財務報告業經董事會通過發布 |
詳細資料 |
| 9937 |
全國 |
2025/04/29 |
17:21:26 |
公告本公司114年第1季合併財務報告董事會預計召開日期為 114年5月7日 |
詳細資料 |
| 9937 |
全國 |
2025/03/12 |
18:40:44 |
本公司董事會決議召開114年股東常會 |
詳細資料 |
| 9937 |
全國 |
2025/03/12 |
18:37:51 |
公告本公司董事會決議股利分派 |
詳細資料 |
| 9937 |
全國 |
2025/03/12 |
18:35:12 |
公告本公司113年度合併財務報告業經董事會通過發布 |
詳細資料 |
| 9937 |
全國 |
2025/03/12 |
18:06:06 |
公告本公司113年度合併財務報告董事會預計召開日期為 114年3月12日 |
詳細資料 |
| 9937 |
全國 |
2024/11/13 |
18:52:06 |
公告本公司董事會通過向關係人租賃取得不動產使用權資產 |
詳細資料 |
| 9937 |
全國 |
2024/11/13 |
18:41:30 |
公告本公司113年第3季合併財務報告業經董事會通過發布 |
詳細資料 |
| 9937 |
全國 |
2024/11/05 |
17:33:05 |
公告本公司113年第3季合併財務報告董事會預計召開日期為 113年11月13日 |
詳細資料 |
| 9937 |
全國 |
2024/10/15 |
15:34:47 |
本公司受邀參加元大證券舉辦之線上法人說明會 |
詳細資料 |
| 9937 |
全國 |
2024/09/13 |
16:19:27 |
公告本公司法人董事改派代表人 |
詳細資料 |
| 9937 |
全國 |
2024/08/08 |
17:28:30 |
公告本公司董事會通過內部稽核主管任命案 |
詳細資料 |
| 9937 |
全國 |
2024/08/08 |
17:27:10 |
公告本公司113年第2季合併財務報告業經董事會通過發布 |
詳細資料 |
| 9937 |
全國 |
2024/08/02 |
17:32:22 |
公告本公司法人董事改派代表人 |
詳細資料 |
| 9937 |
全國 |
2024/07/31 |
18:12:19 |
公告本公司113年第2季合併財務報告董事會召開日期 |
詳細資料 |
| 9937 |
全國 |
2024/07/26 |
17:42:08 |
公告本公司內部稽核主管異動 |
詳細資料 |
| 9937 |
全國 |
2024/07/02 |
17:55:15 |
公告本公司董事會決議委任第六屆薪資報酬委員會委員 |
詳細資料 |
| 9937 |
全國 |
2024/07/02 |
17:51:07 |
公告本公司董事會決議現金股利除息基準日 |
詳細資料 |
| 9937 |
全國 |
2024/07/02 |
17:49:47 |
公告本公司董事會通過總經理續任事宜 |
詳細資料 |
| 9937 |
全國 |
2024/03/13 |
19:01:22 |
公告本公司董事會決議股利分派 |
詳細資料 |
| 9937 |
全國 |
2024/07/02 |
17:48:44 |
公告本公司董事會推選董事長 |
詳細資料 |
| 9937 |
全國 |
2024/06/21 |
17:50:09 |
公告本公司第五屆薪資報酬委員會於113年6月 30日任期屆滿 |
詳細資料 |
| 9937 |
全國 |
2024/06/21 |
17:48:25 |
公告本公司第三屆審計委員會委員 |
詳細資料 |
| 9937 |
全國 |
2024/06/21 |
17:46:50 |
公告本公司股東會同意解除新任董事及其代表人競業禁止限制案 |
詳細資料 |
| 9937 |
全國 |
2024/06/21 |
17:43:27 |
公告本公司改選董事(含獨立董事)名單 |
詳細資料 |
| 9937 |
全國 |
2024/06/21 |
17:37:08 |
公告本公司113年股東常會重要決議事項 |
詳細資料 |
| 9937 |
全國 |
2024/05/09 |
16:42:22 |
公告本公司113年第1季合併財務報告業經董事會通過發布 |
詳細資料 |
| 9937 |
全國 |
2024/04/30 |
17:27:41 |
公告本公司113年第1季合併財務報告董事會召開日期 |
詳細資料 |
| 9937 |
全國 |
2024/03/13 |
19:03:02 |
本公司董事會決議召開113年股東常會 |
詳細資料 |
| 9937 |
全國 |
2024/03/13 |
18:59:18 |
公告本公司112年度合併財務報告業經董事會通過發布 |
詳細資料 |
| 9937 |
全國 |
2023/11/07 |
16:32:33 |
公告本公司112年第3季合併財務報告業經董事會通過發布 |
詳細資料 |
| 9937 |
全國 |
2023/10/25 |
17:33:58 |
本公司受邀參加元大證券舉辦之線上法人說明會 |
詳細資料 |
| 9937 |
全國 |
2023/08/10 |
17:37:42 |
公告本公司112年第2季合併財務報告業經董事會通過發布 |
詳細資料 |
| 9937 |
全國 |
2023/07/05 |
17:10:31 |
公告本公司董事會決議現金股利除息基準日 |
詳細資料 |
| 9937 |
全國 |
2023/06/21 |
15:06:29 |
公告本公司112年股東常會重要決議事項 |
詳細資料 |
| 9937 |
全國 |
2023/05/10 |
18:27:43 |
公告本公司112年第1季合併財務報告業經董事會通過發布 |
詳細資料 |
| 9937 |
全國 |
2026/03/03 |
16:43:49 |
公告本公司114年度合併財務報告董事會預計召開日期為 115年3月11日 |
詳細資料 |
| 9937 |
全國 |
2026/03/11 |
18:01:51 |
公告本公司114年度合併財務報告業經董事會通過發布 |
詳細資料 |
| 9937 |
全國 |
2026/03/11 |
18:03:43 |
公告本公司董事會決議股利分派 |
詳細資料 |
| 9937 |
全國 |
2026/03/11 |
18:05:01 |
本公司董事會決議召開115年股東常會 |
詳細資料 |